
1. 概述
APM830(以下簡稱儀表)按 IEC 國際標準設計,具有全電量測量、電能統計、電能質量分析、錄波功
能、事件記錄功能(包括電壓暫升暫降中斷、沖擊電流等記錄)及網絡通訊等功能,主要用于電網供電質量的綜
合監控。該系列儀表采用模塊化設計,配合功能豐富的外部 DI/DO 模塊、AI/AO 模塊、TF 卡事件記錄模塊、
網絡通訊模塊,可以靈活實現電氣回路全電量測量及開關狀態監控,雙 RS485 和以太網接口配合可實現 RS485
主站數據抄送,省去數據交換機。PROFIBUS-DP 接口可以實現高速數據傳輸及組網功能。
2. 產品型號規格及功能
2.1 型號功能


注:1、在選擇擴展功能時,儀表最多可帶 3 個模塊,模塊可以是相同的,也可以是不同的,但其中 MCP\MCE\MLOG
不能選取多個相同的模塊組合在一起,MCP 與 MCE 只能選一。
2、當有多個模塊組合使用時,必須遵從以下安裝順序規則:(1)MCP MCE MCM:安裝時順序必須在其他模塊
之前(即首先安裝此模塊)(2)MD82 Mlog:安裝時順序必須在其他模塊之后(即最后安裝此模塊)。
廠家聯系電話18706162823(微信同號)
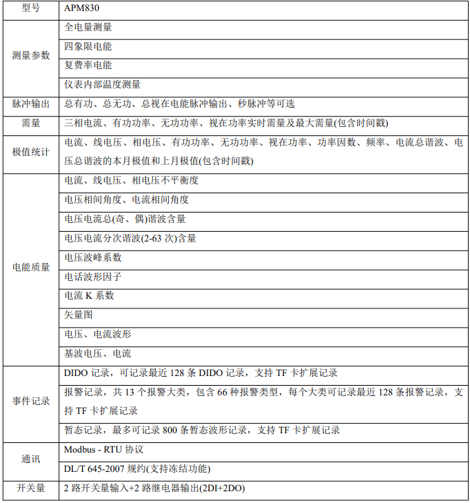
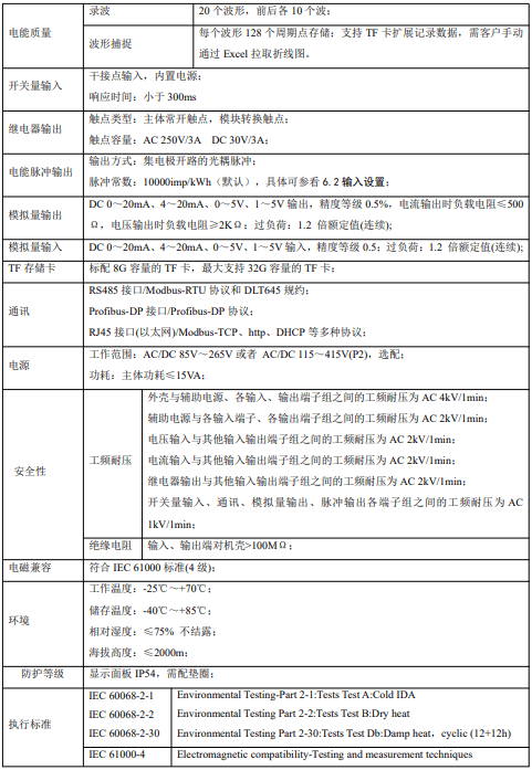
2.2 技術參數





廠家聯系電話18706162823(微信同號)